PA视讯
网站PA视讯
关于集团
企业概况
企业宣传片
发展历程
资质荣誉
联系方式
PA视讯
集团要闻
企业动态
媒体焦点
通知公告
专题专栏
产业板块
煤电产业
港航物流
高端制造
现代服务
党建纪检
党建品牌
纪检监察
工会群团
工会
共青团
社会责任
国企担当
社会公益
关于集团
PA视讯:
企业概况
PA视讯:
企业宣传片
PA视讯:
发展历程
PA视讯:
资质荣誉
PA视讯:
联系方式
PA视讯
PA视讯:
集团要闻
PA视讯:
企业动态
媒体焦点
通知公告
PA视讯:
专题专栏
产业板块
PA视讯:
煤电产业
PA视讯:
港航物流
PA视讯:
高端制造
PA视讯:
现代服务
党建纪检
党建品牌
PA视讯:
纪检监察
工会群团
工会
共青团
社会责任
PA视讯:
国企担当
社会公益
站内搜索
信心透明化
融汇四海 能济天下
>
网站PA视讯
>
新闻视频中
通知公告
信息公开
>
信息公开
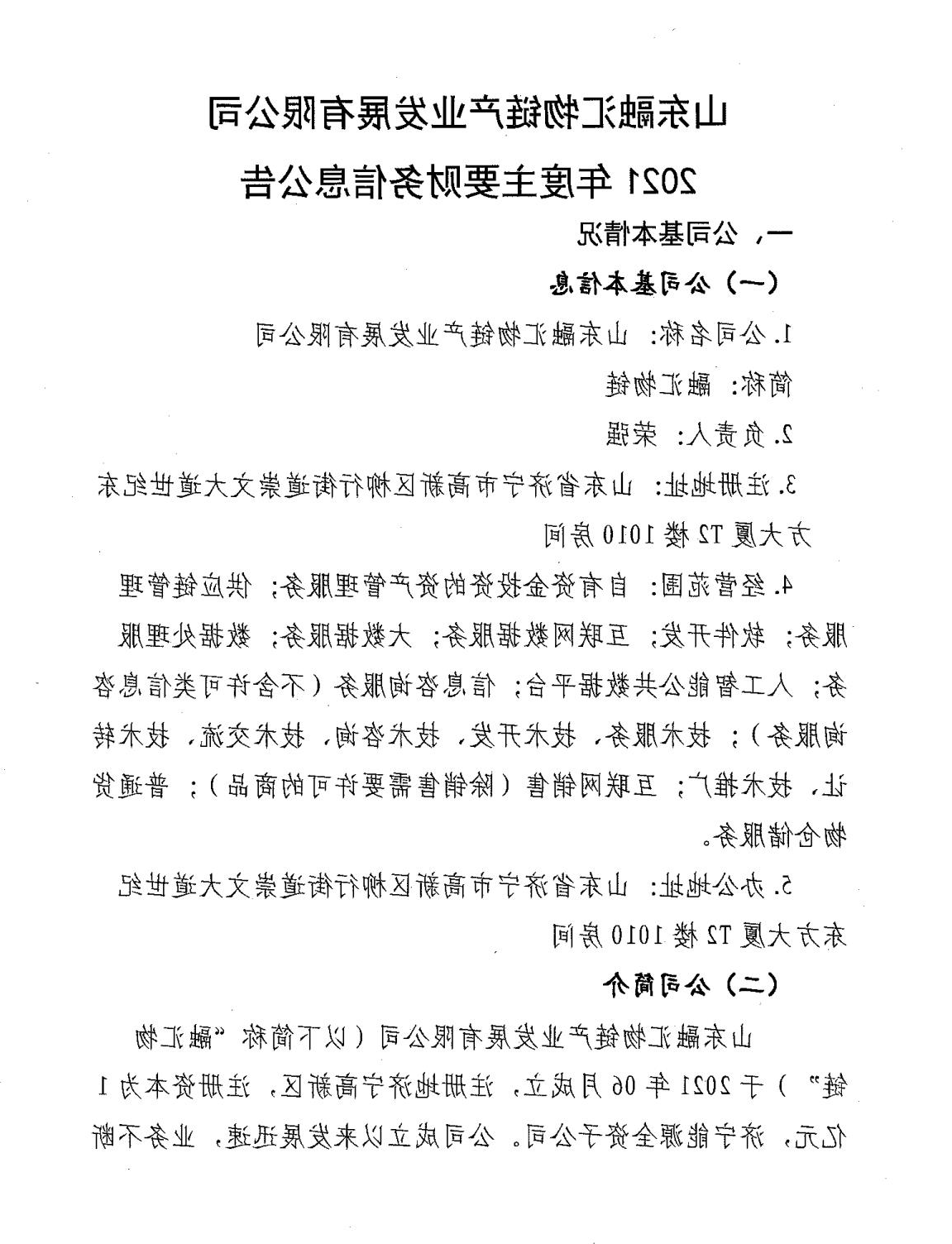
山东融汇物链产业发展有限公司2021年度主要财务信息公告
2021-04-15 义务插入图片:标准化负责人
上一篇:
PA视讯:河南中太自然能源化工厂有局限责任心机构2023年度大部分财务工作问题公示
下一篇:
PA视讯:江西汇融物链加工业成长有限制的子公司22年度一期度主要是钱财企业信息公告信息
咨询留言
立案本司关联的咨询了解、提出的意见、提醒、投述等流程,请填报真实度人个客户信息,无误于互动交流频繁联系。